最新資訊
- 辦公樓自動門感應門選擇適合哪些? 06-09
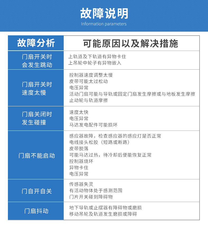
- 自動感應門常見故障維修解決方法 06-09
- 醫用自動門安裝及注意事項 06-09
- 自動門性能測試,成都自動門安裝維修公司 06-09
- 自動門和電機怎么連接(自動門電機安裝) 03-09
- 自動感應門電機工作流程有哪些(自動感應門工作流程) 02-13
聯系我們
名稱 : 門客邦
手機 : 15982324746
QQ : 156202420
郵箱 : 156202420@qq,com
網址 : m.bjzxyy.com.cn
地址 : 四川成都市一環路南二段1號數碼科技大廈附3號
【專業】成都品牌自動門 修玻璃門 安裝感應門 哪家自動門做的好
成都門客邦科技有限公司,專業。玻璃自動門分為:旋轉門、弧形門、平移門、感應電動門、緊急疏散平移門、重疊門、折疊門、90度推開門、快速門等多種類別。
自動門開始在建筑物上使用,是在二十世紀年以后。二十年代后期,美國的超級市場的開放,自動門開始被使用。當初,用供給建筑物用電源進行電動機的速度控制很難,只好進行油壓、空壓速度控制,轉換但因能源利用效率很低,然而伴隨著電氣控制的技術發展,電氣控制技術已經成熟,直接控制電動機的電氣式自動門逐漸成為主流。例如:各種用可識別控制的自動專用門,如:感應自動門(紅外感應,微波感應,觸摸感應,腳踏感應)、刷卡自動門等。
成都門客邦科技有限公司——專業自動門、旋轉門、醫用門、玻璃門及門禁系統設計安裝維修服務公司。
現代自動門的操作主要有三種方法
腳踏板式:在踏板之下裝有壓力開關。
光電束式:在門的附近設置光束發射裝置和光電傳感裝置。
按鈕方式:用手按類似開關的按鈕使門扇打開。自動門以滑動、鉸鏈或折疊等方式啟閉門扇。
為了防盜,必須同時裝有特殊的設備,例如家庭用的自動門就需要裝設來人識別裝置或電視監視器等,對家庭以外的人員進行嚴格限制。自動門在商場、賓館、飯店、機場、車站、銀行等場合已得到廣泛應用。
由各種信號控制自動啟閉、并具備運行裝置、感應裝置及門體部件的總稱。(感應伸縮門詳見室外大門。)
廣泛性:適用于辦公大樓、店面、銀行、廠房、餐廳、酒店、購物中心、實驗室、醫院等各種場合,很好地保證人員行走及貨品運送的四通八達。
可靠性:配合遙控器運用,能夠到達約束人員進出,可排除您無人鎖門的安全之憂。
安全性:當門扇處于關門進行中,若遇到障礙物或人體等異常情況時,門扇可當即回轉退回,避免夾人事情或機件損壞現象發作,保證人員進出安全。
智慧性:每次開機都會有自檢程序,微電腦操控器會記載前次障礙物的方位,門扇在封閉進行中,接近障礙物時,可提早慢速偵測,以保證安全。
節能性:高質量的規劃、制造保證了流量的四通八達,一起,良好的隔音、隔熱、防塵作用保證建筑減低能耗。 6.美觀性:能夠按照您的要求,對門的形狀、外觀、功能進行規劃調整,以到達美觀
方便性:多種功能讓您依據需要挑選常開、自動、單向通行和鎖門狀況;按鍵式的參數調理方式,使您能夠依據門體的具體情況,方便地設定及調整開門速度、關門速度、堅持打開的時間 等,時刻堅持門體運轉的順利。
安靜性:采用了特殊潤滑措施,特制減速機構;專業規劃的吊具滾輪結構,大大降低了運轉噪音。
主操控器:它是自動門的指揮中心,經過內部編有指令程序的大規模集成塊,宣布相應指令,指揮馬達或電鎖類體系工作;一起人們經過主控器調理門扇敞開速度、敞開起伏等參數。
感應探測器:擔任收集外部信號,好像人們的眼睛,當有移動的物體進入它的工作范圍時,它就給主操控器一個脈沖信號;
動力馬達:供給開門與關門的主動力,操控門扇加快與減速運轉。
下部導向體系:是門扇下部的導向與定位設備,避免門扇在運轉時呈現前后門體搖擺。當門扇要完結一次開門與關門,其工作流程如下:感應探測器探測到有人進入時,將脈沖信號傳給主 控器,主控器判斷后告訴馬達運轉,一起監控馬達轉數,以便告訴馬達在一定時候加力和進入慢行運轉。馬達得到一定運轉電流后做正向運轉,將動力傳給同步帶,再由同步帶將動力傳給吊具 體系使門扇敞開;門扇敞開后由操控器作出判斷,如需關門,告訴馬達作反向運動,封閉門扇。


自動玻璃門由主控制器、感應探測器、動力馬達、感應門扇軌道、門扇吊、同步皮帶、下部導向系統等。自動門工作流程:首先是感應探測器探測到有物體進入的時候,就會將信號發給主控制器,主控器進行判斷后,將信號傳給動力馬達,動力馬達就開始進行緩慢的運行,將動力傳給同步帶,然后由同步帶帶動著門扇吊將自動門開啟,自動門在關門的時候由主控制器判斷,如果要是有關門的需求就通知動力馬達,然后動力馬達自動關閉感應門。


旋轉門具有常閉常開的特點,集合了旋轉門,感應門,平移門的精華,同時有很好的保溫效果,這就要就旋轉門的各個部件都要達到標準,才能更好的發揮特色。自動旋轉門標準門板應具備的要求:軌道:開啟時,門板沿“「”型軌道滑升到天花板下,不占用地面的空間。通常分為橫軌、豎軌、單軌、雙軌等。安全:門在下滑時如門板下有障礙物遮住紅外線光束,門板立即反彈;即使撞到人、車,也立即自動反彈及防撬自鎖,當門關閉時兩側軌道防撬裝置自動打開,將其鎖牢;雙重措施,確保安全。旋轉門目前廣泛應用與寫字樓、大型的停車場、商務會所、酒店、ktv等等。


醫用門顧名思義是用在醫院病房里的一種門,而醫用氣密門多半用于手術室,實驗室,ICU病房等要求潔凈程度比較高的地方。醫用氣密門是由六部分組成:門體,透視窗,防撞帶,密封膠條,開門方式和滑軌。普通的醫用門內部不帶防輻射板,這個在訂做的時候要跟門客邦溝通好,防輻射醫用門和普通的醫用門最大的區別在于里面的輻射鉛板,而我們普通用的是不帶鉛板的,只有在特殊場合下才會用到。
轉載請注明出處:http://m.bjzxyy.com.cn/a/157.html
技術解答: 添加微信號:15982324746(四川省外勿擾) 專業人員提供技術及產品疑問解答。四川門客邦自動門公司提供自動門機批發、智能門控定制安裝維修服務!
上一篇: 成都有哪些自動門公司
下一篇: 肯德基門和自動門常見問題解答






